VIP
创作中心 学习中心 会员中心

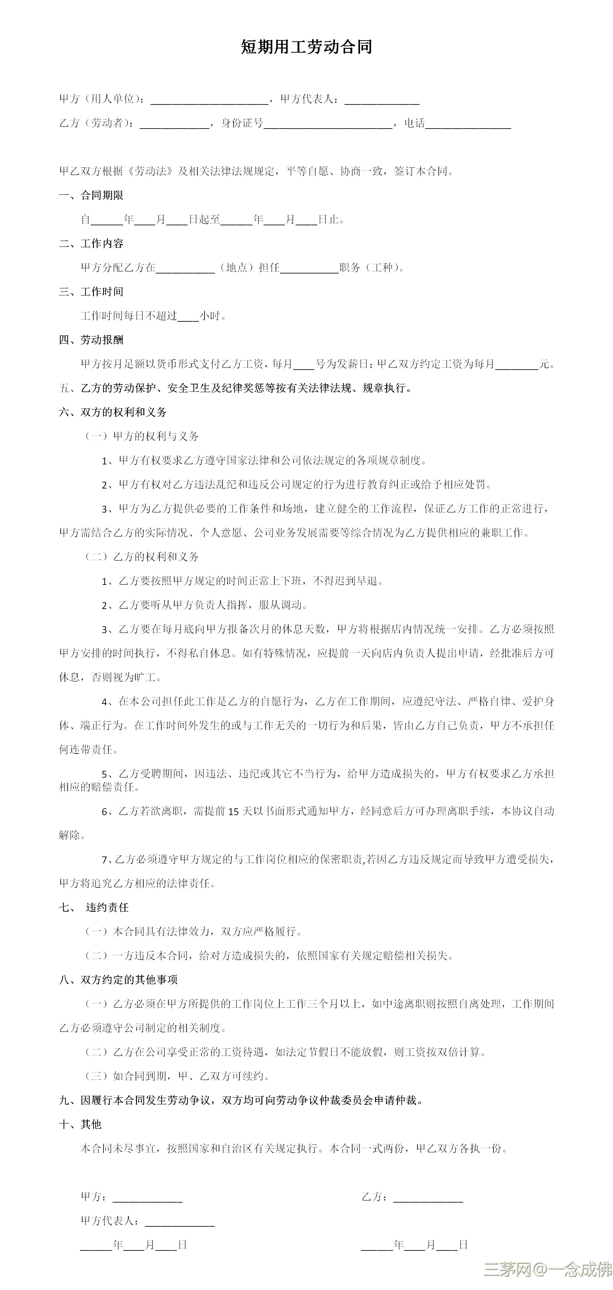
能否提供一份餐饮行业的兼职协议

2025-12-05 10:00:02 470
推荐问题
问答:AI替代岗位,属于客观情况变化吗?解除劳动合同合法吗?
三茅HR联盟下午茶时间,请听题:基本案情:刘某于2009年7月1日入职某科技公司,担任数据采集员,负责传统人工地图数据采集业务。2024年初,该科技公司为应对市场变化与技术发展,决定进行业务转型,将传统人工采集...
公司要刺头员工带头抵制加班怎么处理?
公司要刺头员工带头抵制加班怎么处理?回答一:看不懂。回答二:刚又看了一遍题目。是我看错了吗?公司要刺头员工带头?这是公司支持的行为?如果是这样,那你就按照公司要求做呀。跟刺头多沟通,表达一下公司的想...
公司要刺头员工带头抵制加班怎么处理?
公司的制度是,业绩达标就下班,业绩未达标就需要留下来完成今天的进度。公司上个月因为业务类型调整,涉及到后续业务能否留存,有地区排名机制,排名最后会淘汰,无法再接此业务;导致经常性加班,(原是6.00下班...
问答:未及时支付生育津贴,可以提被迫解除吗?
三茅HR联盟下午茶时间,请听题:基本案情:陈某于2013年8月15日入职某餐饮公司,劳动合同约定月工资不低于北京市最低工资标准,实际每月实发工资数额不固定。经庭审查明,陈某产假前月平均工资为8403元,某餐饮公...
工资拆分 可以把加班工资放进去么 这样操作有什么注意事项
餐饮行业。领导让把工资拆分成很多项,其中加班工资在每个月以固定值体现可以么。比如标准8000元,拆分成基本工资2540+岗位工资3000+加班工资2460.请教加班工资拆分到工资的注意事项回答一:可以的回答二:从合规...
女员工未婚生育、婚内第四胎产假应该多少天?
有个问题想请教下大家,目前在写员工手册,关于产假中,有些疑问。如果女员工未婚生育、或者是婚内生育第四胎的产假是否和其他员工一样按照上海158天来进行。生育津贴应该怎么处理呢?如果不一样的话需要专门在员...
经济性裁员
我单位进行了经济性裁员,流程为:(1)11月底召开全体职工大会,宣布裁员原因、名单、补偿方案,并现场回答疑问,发放纸质裁员意见征集表,全程录像。(2)裁员方案进行公示。(3)12月初向所在地劳动行政部门备...
年终双薪发放的潜在风险
我是一家高薪生产制造中小企业的HR,25年公司开始推行年度单一目标各产品线销售目标值,这个目标从销售到研发到生产都是这个目标。因此25年年初建议各部门签订目标责任书,只有销售部签订完成,其他部门一直拖延未...
如何提高员工保留率?
如何提高员工保留率?回答一:价值互换,共同成长,长期守望,共赴未来回答二:了解一下员工为啥留不住。回答三:给员工想要的就行。也就是顺着人性去做激励好了。员工自然不会走。回答四:1.改善晋升机制2.合理的...
如何通过薪酬、福利、职业发展等手段提升员工满意度与忠诚度?
如何通过薪酬、福利、职业发展等手段提升员工满意度与忠诚度?回答一:员工想要什么就用什么捆绑。钱、权、职位、声誉~~回答二:如何通过薪酬、福利、职业发展等手段提升员工满意度与忠诚度??人是永远不会满意的...
下载APP
扫码下载APP
三茅公众号
扫码添加公众号
在线咨询
扫码在线咨询
消息
关注
粉丝
正在加载中
猜你感兴趣
换一批
评论和点赞
59452
企业的人才理念应该和整体的用人理念有所区别,因为人才和普通劳动力,本身就身就存在质量身就存在质量存在质量
评论和点赞
59452
企业的人才理念应该和整体的用人理念有所区别,因为人才和普通劳动力,本身就身就存在质量身就存在质量存在质量
评论和点赞
59452
企业的人才理念应该和整体的用人理念有所区别,因为人才和普通劳动力,本身就身就存在质量身就存在质量存在质量
评论和点赞
59452
企业的人才理念应该和整体的用人理念有所区别,因为人才和普通劳动力,本身就身就存在质量身就存在质量存在质量
评论和点赞
59452
企业的人才理念应该和整体的用人理念有所区别,因为人才和普通劳动力,本身就身就存在质量身就存在质量存在质量
更多
消息免打扰
拉黑
不再接受Ta的消息
举报
返回消息中心
暂无权限
成为三茅认证用户,即可使用群发功能~
返回消息中心
群发消息本周还可群发  次
文字消息
图片消息
群发须知:
(1)  一周内可向关注您的人群发2次消息;
(2)  创建群发后,工作人员审核通过后的72小时内,您的粉丝若有登录三茅网页或APP,即可接收消息;
(3)  审核过程将冻结1条群发数,通过后正式消耗,未通过审核会自动退回;
(4)  为维护绿色、健康的网络环境,请勿发送骚扰、广告等不良信息,创建申请即代表您同意《发布协议》
本周群发次数不足~
群发记录
暂无记录
多多分享,帮助他人成长,提高自身价值
群发记录
群发文字消息
0/300
群发
取消
提交成功,消息将在审核通过后发送
我知道了